转载自:漫谈iOS程序的证书和签名机制
接触iOS开发半年,曾经也被这个主题坑的摸不着头脑,也在淘宝上买过企业证书签名这些服务,有大神都做了一个全自动的发布打包(不过此大神现在不卖企业证书了),甚是羡慕和崇拜。于是,花了一点时间去研究了一下iOS这套证书和签名机制,并撰文分享给需要的朋友。由于本人才疏学浅,多有遗漏或错误之处,还请大神多多指教。
非对称加密和摘要
非对称加密的特性和用法
非对称加密算法可能是世界上最重要的算法,它是当今电子商务等领域的基石。简而言之,非对称加密就是指加密密钥和解密密钥是不同的,而且加密密钥和解密密钥是成对出现。非对称加密又叫公钥加密,也就是说成对的密钥,其中一个是对外公开的,所有人都可以获得,称为公钥,而与之相对应的称为私钥,只有这对密钥的生成者才能拥有。公私钥具有以下重要特性:
- 对于一个私钥,有且只有一个与之对应的公钥。生成者负责生成私钥和公钥,并保存私钥,公开公钥
- 公钥是公开的,但不可能通过公钥反推出私钥,或者说极难反推,只能穷举,所以只要密钥足够长度,要通过穷举而得到私钥,几乎是不可能的
- 通过私钥加密的密文只能通过公钥解密,公钥加密的密文只有通过私钥解密
由于上述特性,非对称加密具有以下的典型用法:
- 对信息保密,防止中间人攻击:将明文通过接收人的公钥加密,传输给接收人,因为只有接收人拥有对应的私钥,别人不可能拥有或者不可能通过公钥推算出私钥,所以传输过程中无法被中间人截获。只有拥有私钥的接收人才能阅读。此用法通常用于交换
对称密钥。 - 身份验证和防止篡改:权限狗用自己的私钥加密一段授权明文,并将授权明文和加密后的密文,以及公钥一并发送出来,接收方只需要通过公钥将密文解密后与授权明文对比是否一致,就可以判断明文在中途是否被篡改过。此方法用于
数字签名。
著名的RSA算法就是非对称加密算法,RSA以三个发明人的首字母命名。
非对称加密算法如此强大可靠,却有一个弊端,就是加解密比较耗时。因此,在实际使用中,往往与对称加密和摘要算法结合使用。对称加密很好理解,此处略过1w字。我们再来看一下摘要算法。
摘要算法
另一个神奇的算法就是摘要算法。摘要算法是指,可以将任意长度的文本,通过一个算法,得到一个固定长度的文本。这里文本不一定只是文本,可以是字节数据。所以摘要算法试图将世间万物,变成一个固定长度的东西。摘要算法具有以下重要特性:
- 只要源文本不同,计算得到的结果,必然不同
- 无法从结果反推出源(那是当然的,不然就能量不守恒了)
典型的摘要算法,比如大名鼎鼎的MD5和SHA。摘要算法主要用于比对信息源是否一致,因为只要源发生变化,得到的摘要必然不同;而且通常结果要比源短很多,所以称为“摘要”。
数字签名
理解了非对称加密和摘要算法,来看一下数字签名。实际上数字签名就是两者结合。假设,我们有一段授权文本,需要发布,为了防止中途篡改文本内容,保证文本的完整性,以及文本是由指定的权限狗发的。首先,先将文本内容通过摘要算法,得到摘要,再用权限狗的私钥对摘要进行加密得到密文,将源文本、密文、和私钥对应的公钥一并发布即可。那么如何验证呢?
验证方首先查看公钥是否是权限狗的,然后用公钥对密文进行解密得到摘要,将文本用同样的摘要算法得到摘要,两个摘要进行比对,如果相等那么一切正常。这个过程只要有一步出问题就视为无效。
数字签名可以快速验证文本的完整性和合法性,已广泛应用于各个领域。理解了数字签名以后,我们进一步来看什么是数字证书。
数字证书
现实生活的证书
证书顾名思义,就是权限机构的颁发的证明。比如英语6级证书,就是教育部门颁发给通过了6级考核的个人的证明,证明这个人的英语能力。我们来看一下这个证书的组成:
- 被证明人:老王
- 内容:通过了英语六级
- 盖章:教育部门的公章或钢印
于是老王就可以用这张证书找工作了,用人单位会通过查看证书的各项内容(尤其是公章),来验证证书的合法性和老王的能力。
在现实生活中,经常有假的6级证书,这些假证书最重要的就是有一个假公章。现实生活中使用法律法规来约束私刻假公章的行为,但是用人单位可能不能十分准确的判断公章是真是假。而这些问题在数字签名面前都可以用数学的方法严谨的解决。
数字证书:用数字签名实现的证书
实际上,数字证书就是通过数字签名实现的数字化的证书。在一般的证书组成部分中,还加入了其他的信息,比如证书有效期(好比驾驶证初次申领后6年有效),过了有效期,需要重新签发(驾驶证6年有效后需重新申领)。
跟现实生活中的签发机构一样,数字证书的签发机构也有若干,并有不同的用处。比如苹果公司就可以签发跟苹果公司有关的证书,而跟web访问有关的证书则是又几家公认的机构进行签发。这些签发机构称为CA(Certificate Authority)。
对于被签发人,通常都是企业或开发者。比如需要搭建基于SSL的网站,那么需要从几家国际公认的CA去申请证书;再比如需要开发iOS的应用程序,需要从苹果公司获得相关的证书。这些申请通常是企业或者开发者个人提交给CA的。当然申请所需要的材料、资质和费用都各不相同,是由这些CA制定的,比如苹果要求$99或者$299的费用。
之所以要申请证书,当然是为了被验证。英语6级证书的验证方一般是用人单位;web应用相关的SSL证书的验证方通常是浏览器;iOS各种证书的验证方是iOS设备。我们之所以必须从CA处申请证书,就是因为CA已经将整个验证过程规定好了。对于iOS,iOS系统已经将这个验证过程固化在系统中了,除非越狱,否则无法绕过。
证书的授权链
数字证书可能还包括证书链信息。举个例子:如果你要申请休假1周,需要你的上司审批,你的上司需要他的上司同意,最终需要大老板同意,那么这一层层的授权,形成了一个授权链,大老板是授权链的根(root),中间这些环节分别是被更接近root的人授权的。
我们从苹果MC(Member Center)中获得的证书实际也是一个包含有证书链的证书,其中的根是苹果的CA。我们获得的证书实际上是在告诉iOS设备:我们的证书是被苹果CA签过名的合法的证书。而iOS设备在执行app前,首先要先验证CA的签名是否合法,然后再通过证书中我们的公钥验证程序是否的确是我们发布的,且中途没有对程序进行过篡改。
iOS证书申请和签名打包流程图
在继续下去之前,先来看一张图。
这张图阐述了,开发iOS应用程序时,从申请证书,到打包的大致过程。接下来我将对图中的每一个环节进行分析。
证书申请
开发iOS程序,必然要进行的工作就是成为开发者,并申请相关的证书,否则你的程序只能在模拟器上运行,无法在真机上调试,更不要说上架了。那么在申请证书之前需要:
- 支付$99或$299成为苹果开发者,并每年续费。这一步是苹果的强制规定,相当于霸王条款,没钱玩尼玛!大家都知道$99针对个人和小企业,$299针对大企业,这么分没错,不过你需要知道的是,两种金额的本质区别在于你可以获得的证书类型不同,$99当然比$299的少一些。
- 安装苹果开发者根证书,此证书实际上是我们从苹果MC中申请的所有证书的“根证书”,安装这个证书意味着我们的开发工具对此CA的信任,从而可以用此CA签发的其他证书进行签名和打包。一般而言,如果安装了Xcode,那么这个证书是自动安装在Key Chain中了。证书如下图
然后,我们就开始按照很多图文并茂的教程开始申请证书,各种操作。这里由于是讲原理,不展开这部分。我们来看每一步到底意味着什么。
什么是CertificateSigningRequest.certSigningRequest
我们需要生成一个CertificateSigningRequest.certSigningRequest文件来提交到MC中,从而获取某种证书。那么这个文件到底是什么呢?从上面的流程图中大家可以看到,这个文件包含两部分内容(Certificate signing request):
- 申请者信息,此信息是用申请者的
私钥加密的 - 申请者公钥,此信息是申请者使用的
私钥对应的公钥 - 摘要算法和公钥加密算法
我们可以用openssl来解析文件中的内容一窥究竟:
openssl asn1parse -i -in CertificateSigningRequest.certSigningRequest
0:d=0 hl=4 l= 649 cons: SEQUENCE
4:d=1 hl=4 l= 369 cons: SEQUENCE
8:d=2 hl=2 l= 1 prim: INTEGER :00
11:d=2 hl=2 l= 68 cons: SEQUENCE
13:d=3 hl=2 l= 36 cons: SET
15:d=4 hl=2 l= 34 cons: SEQUENCE
17:d=5 hl=2 l= 9 prim: OBJECT :emailAddress
28:d=5 hl=2 l= 21 prim: IA5STRING :zhoupingtkbjb@163.com
51:d=3 hl=2 l= 15 cons: SET
53:d=4 hl=2 l= 13 cons: SEQUENCE
55:d=5 hl=2 l= 3 prim: OBJECT :commonName
60:d=5 hl=2 l= 6 prim: UTF8STRING :Parker
68:d=3 hl=2 l= 11 cons: SET
70:d=4 hl=2 l= 9 cons: SEQUENCE
72:d=5 hl=2 l= 3 prim: OBJECT :countryName
77:d=5 hl=2 l= 2 prim: PRINTABLESTRING :CN
81:d=2 hl=4 l= 290 cons: SEQUENCE
85:d=3 hl=2 l= 13 cons: SEQUENCE
87:d=4 hl=2 l= 9 prim: OBJECT :rsaEncryption
98:d=4 hl=2 l= 0 prim: NULL
100:d=3 hl=4 l= 271 prim: BIT STRING
375:d=2 hl=2 l= 0 cons: cont [ 0 ]
377:d=1 hl=2 l= 13 cons: SEQUENCE
379:d=2 hl=2 l= 9 prim: OBJECT :sha1WithRSAEncryption
390:d=2 hl=2 l= 0 prim: NULL
392:d=1 hl=4 l= 257 prim: BIT STRING
可以看到文件包含了我的信息,并标明使用了sha1摘要算法和RSA公钥加密算法。苹果的MC在拿到这个后,将这个信息记录下来,并签发出相关的证书。这里,苹果实际无需验证我的信息,因为如果我不交钱就没办法上传这个文件,也就得不到证书。
从MC中申请到的证书究竟是什么
苹果取出CertificateSigningRequest.certSigningRequest中的公钥,根本不管我的其他信息,然后将我的MC账号信息和我提交的公钥封装在证书中,并进行数字签名。以开发证书为例,我们用openssl来看一下证书的内容:
openssl x509 -inform der -in ios_development.cer -noout -text
Certificate:
Data:
Version: 3 (0x2)
Serial Number:
65:97:cd:73:6f:19:37:c2
Signature Algorithm: sha256WithRSAEncryption
Issuer: C=US, O=Apple Inc., OU=Apple Worldwide Developer Relations, CN=Apple Worldwide Developer Relations Certification Authority
Validity
Not Before: Jul 29 07:36:28 2015 GMT
Not After : Jul 28 07:36:28 2016 GMT
Subject: UID=8VPWB57FDW, CN=iPhone Developer: Liang Ding (2U967A2YJ6), OU=7XPNRZE9TC, O=Liang Ding, C=US
Subject Public Key Info:
Public Key Algorithm: rsaEncryption
RSA Public Key: (2048 bit)
Modulus (2048 bit):
00:ab:43:a4:57:32:57:30:81:89:eb:b4:5c:b6:88:
7f:4f:59:3a:9e:f6:14:50:2c:5c:14:6d:01:58:bd:
d7:2b:a6:66:71:f7:d9:da:58:a2:e8:4c:d5:a9:87:
20:5b:b7:4c:58:29:3c:b3:48:de:7f:ad:3f:98:cc:
9d:b3:07:2f:93:4a:3a:e5:32:e2:fc:59:30:1e:ee:
65:11:c3:88:ea:7a:54:d8:60:56:d1:fa:69:06:40:
dd:72:1d:7f:d9:14:85:bf:7a:b0:a3:34:a0:ac:c1:
dc:a9:48:3c:9c:43:c8:e4:fd:02:eb:fe:d2:a7:ce:
2e:e4:9a:51:20:0b:5b:e5:5a:d4:04:9e:a4:52:8d:
c2:1e:1f:50:80:fb:ea:c1:e4:bb:b4:ec:35:fd:96:
6a:86:0a:62:fa:d2:5a:8b:34:1b:f2:c5:c8:c9:2c:
85:d1:4d:8c:cb:91:be:db:92:f0:88:37:7a:6d:8d:
ef:c6:e1:47:5c:e5:ca:e2:5a:47:14:5d:2f:5b:2e:
d4:df:61:d9:99:e2:3e:6b:24:b2:aa:36:b3:af:e6:
a8:a8:28:a7:8a:73:aa:68:a9:71:ac:81:a8:20:98:
bb:3e:76:e2:09:19:41:45:d7:9a:68:1b:7c:1d:f5:
b2:0b:36:ac:f0:4b:fc:0a:f1:3c:de:96:a0:10:14:
aa:79
Exponent: 65537 (0x10001)
X509v3 extensions:
Authority Information Access:
OCSP - URI:http://ocsp.apple.com/ocsp03-wwdr01
X509v3 Subject Key Identifier:
C7:AB:35:54:A3:7B:96:2A:67:55:B8:2F:B6:82:4B:B8:F0:49:0F:EB
X509v3 Basic Constraints: critical
CA:FALSE
X509v3 Authority Key Identifier:
keyid:88:27:17:09:A9:B6:18:60:8B:EC:EB:BA:F6:47:59:C5:52:54:A3:B7
X509v3 Certificate Policies:
Policy: 1.2.840.113635.100.5.1
User Notice:
Explicit Text: Reliance on this certificate by any party assumes acceptance of the then applicable standard terms and conditions of use, certificate policy and certification practice statements.
CPS: http://www.apple.com/certificateauthority/
X509v3 Key Usage: critical
Digital Signature
X509v3 Extended Key Usage: critical
Code Signing
1.2.840.113635.100.6.1.2: critical
..
Signature Algorithm: sha256WithRSAEncryption
80:99:47:27:ae:e5:1e:89:1e:c2:ec:52:d7:c8:8b:df:86:25:
a9:cb:b2:f2:01:6c:5e:a0:55:6c:ad:1d:bd:3b:1c:ce:b4:53:
4d:03:d0:98:f6:f7:0e:24:2b:c5:cb:5e:71:88:bd:53:46:a8:
c7:e0:d9:f4:81:47:98:a5:91:5c:04:f6:df:b9:c2:06:64:a4:
73:3d:0b:78:0d:8b:11:29:d3:3a:ea:88:b7:97:a9:2a:e0:74:
a9:0b:1f:91:0f:47:78:be:90:46:21:10:16:a5:4b:0d:a6:33:
7e:0c:18:95:ba:7c:8e:b5:ed:86:5f:73:1b:cb:9e:ae:c8:96:
9d:4f:12:0a:9b:43:cc:58:ca:f3:d5:f0:6e:19:a6:e9:bf:9d:
95:34:39:4d:86:34:46:7e:11:e7:7c:9f:7b:1d:b1:9c:7d:1b:
39:85:5f:77:b0:89:d4:bb:55:c3:a9:24:af:54:a6:42:47:bf:
7c:d3:b0:6f:af:6a:2e:c6:00:07:1c:de:6b:aa:5b:a6:23:2b:
fb:cd:2b:eb:04:fb:19:3e:1d:9d:ca:ae:d4:20:f1:4d:63:10:
44:80:d1:cf:fd:82:51:d2:cd:77:cb:46:1e:bd:63:df:4f:82:
c7:5d:b3:61:45:03:6b:84:35:17:4b:c6:16:f0:47:1f:7b:26:
62:e3:d1:1b
Data域即为证书的实际内容,与Data域平级的Signature Algorithm实际就是苹果的CA的公钥,而摘要的签名应该没有显示出来。Data域下一级的内容就是我的苹果账号信息,其中最为重要的是我的公钥,这个公钥与我本机的私钥是对应的。当我们双击安装完证书后,KeyChain会自动将这对密钥关联起来,所以在KeyChain中可以看到类似的效果:
后续在程序上真机的过程中,会使用这个私钥,对代码进行签名,而公钥会附带在mobileprovision文件中,打包进app。
注意这里,公钥是附带在mobileprovision中的,并不是直接随代码打包的,所以,笔者认为,本质上在电脑上安装证书是没有实际用处的,因为mobileprovision是MC为我们生成的。之所以需要安装证书,是因为签名程序codesign或者Xcode,只能让我们选择“用哪个证书签名”,因为我们所选的证书还是会对应到私钥,真正用于签名的是私钥。mobileprovision和代码签名在后面详细说明。
所以,就算你有证书,但是如果没有对应的私钥是没有用的。那么有人要问了,既然私钥只有某台电脑生成的,那么团队开发怎么展开呢?
团队开发
于是,大家会去搜索“iOS证书共享”之类的关键字,给出的解决方案就是“私钥导出”。没错,既然问题的关键是私钥,我们共享私钥不就行了,将最初申请证书的机器的私钥导出成.p12文件,并让其他机器导入,同时其他机器也应该安装下载下来的证书。
当然还有一种方案,就是每台机器都各自去申请各自的证书。然而这样做可能到后面比较混乱。
由于iOS证书有多种类型,用于不同的用处,所以我们可能后续还会去MC上申请别的证书。所以强烈建议CertificateSigningRequest.certSigningRequest需要保留,因为如果再次生成CertificateSigningRequest.certSigningRequest文件,可能就是对应另一个私钥了!还需要在共享一次私钥,会比较麻烦。
iOS证书类型
当我们在MC的申请证书界面点击新建证书时,需要选择一种证书。每种证书有不同的用处,就好比你要生孩子,那么得有准生证;你要驾驶机动车,需要驾驶证;你要出国,需要护照…那么在iOS开发中涉及的证书究竟有什么区别呢?本质上他们的区别只是用途,从证书结构上讲都是同一个,只要你不改变申请用的CertificateSigningRequest.certSigningRequest文件,这些证书中包含的公钥和对应的私钥都是同一个。接下来罗列几个常用的证书类型:
- iOS App Development。开发、真机调试用
- Apple Push Notification service SSL (Sandbox)。开发阶段使用苹果的推送服务
- App Store and Ad Hoc。上架和AdHoc方式发布时用
- Apple Push Notification service SSL (Production)。上架后使用苹果推送服务
- In-House。企业版发布,需$299才能拥有,还需邓氏编码
其他不常用的就不列举了。关于AdHoc方式,在后面的mobileprovision中再说。
iOS授权和描述文件
但是光有证书并不够解决苹果的“后顾之忧”,证书能够证明app的所属以及app的完整性,保证app本身是安全的。但是,却不能细化到app所使用的某些服务是被苹果认可的,比如APN推送服务。而且证书无法限制调试版的app的装机规模。于是,苹果想出了“花式作死”的mobileprovision。你可以使用如下命令查看一个mobileprovision:
security cms -D -i embedded.mobileprovision
mobileprovision文件包含:
- AppId。每个app必须在MC中创建一个对应的AppId。规则不累述了。
- 使用哪些证书。上面说了,不同类型的证书就代表了不同的发布方式,还包括一些功能的能否使用(比如APN)
- 功能授权列表
- 可安装的设备列表。对于AdHoc方式发布的app或者真机调试时,会有一个列表,这个列表里面是iOS设备的UDID,每台iOS设备出厂的UDID都不同,所以可以用来标识设备。可通过iTunes连接设备,或者http://fir.im/udid这里获取
- 苹果的签名!
注意5,这里的签名是苹果签的,跟我们的私钥没有关系。也就是说mobileprovision文件是苹果签名的,我们除了从MC中获取,别无他法。也不能再获取后随意篡改(比如添加别的设备)。因此上面的1-4就被苹果牢牢的控制在手里,所有的规则都必须由苹果来制定和约束。
AdHoc发布和真机调试
AdHoc允许将测试版app发布给有限的设备安装,而无需通过appstore的审核。这里的关键是如何控制哪些设备可以装。答案就是mobileprovision文件,记得你在生成mobileprovision文件的时候需要选设备的UDID吧,所以这些设备需要事先添加到MC的Devices里面。对于开发时候的真机调试,原理差不多。都是通过mobileprovision的条目4来做到的。而苹果对于调试和测试用机的数量限制为100台!
iOS代码签名
很多人研究到上面也就停止了,然而生命不息,作死不止。上面很多次提到代码签名,那么究竟代码是如何签名的。这对于可能需要做自动签名发布的企业或团队是必须了解的。另外,你可能还需要去阅读iReSign的源码。
ipa的组成
iOS程序最终都会以.ipa文件导出,先来了解一下ipa文件的结构:
事实上,ipa文件只是一个zip包,可以使用如下命令解压:
/usr/bin/unzip -q xxx.ipa -d <destination>
解压后,得到上图的Payload目录,下面是个子目录,其中的内容如下:
- 资源文件,例如图片、html、等等。
- _CodeSignature/CodeResources。这是一个plist文件,可用文本查看,其中的内容就是是程序包中(不包括Frameworks)所有文件的签名。注意这里是
所有文件。意味着你的程序一旦签名,就不能更改其中任何的东西,包括资源文件和可执行文件本身。iOS系统会检查这些签名。 - 可执行文件。此文件跟资源文件一样需要签名。
- 一个mobileprovision文件.打包的时候使用的,从MC上生成的。
- Frameworks。程序引用的非系统自带的Frameworks,每个Frameworks其实就是一个app,其中的结构应该和app差不多,也包含签名信息CodeResources文件
相关的程序和命令
一般我们会用Xcode自带的archive功能来打包ipa和签名,实际上xcode只不过是调用了一些外部程序完成了工作,如果我们有朝一日需要自己实现自动化的签名流程,就需要了解究竟相关的程序和命令有哪些。
用下面命令,列出系统中可用于签名的有效证书:
/usr/bin/security find-identity -v -p codesigning
1) E056929276F94152F3FDF0EA84BD2B06396F2DDD "iPhone Developer: Liang Ding (2U967A2YJ6)"
2) 7C608F653A989E95E1A4D303EC4E6625D95EEB42 "iPhone Distribution: Liang Ding (7XPNRZE9TC)"
2 valid identities found
可以看到这个命令列出了一个字符串标示的证书名称,如:iPhone Developer: Liang Ding (2U967A2YJ6)。这个名称后面会用到的。
使用如下命令对xxx.app目录签名,codesign程序会自动将其中的文件都签名,(Frameworks不会自动签):
/user/bin/codesign -fs "iPhone Developer: Liang Ding (2U967A2YJ6)" --no-strict Payload/xxx.app
对于每个Framework,也需要使用这个命令签名,上面说了Framework的结构跟app其实差不多,所以签名命令类似。这个命令会自动找到证书相关的私钥。-f表示对于已经签名的app强制重签。
最后用下面命令校验签名是否合法:
/usr/bin/codesign -v xxx.app
如果没有任何输出说明没有问题。
使用zip命令重新打包成ipa包
/usr/bin/zip -qry destination source
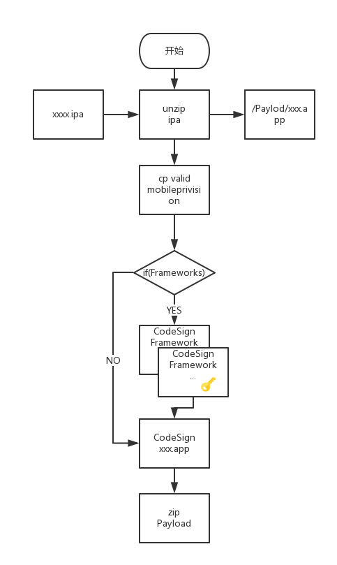
对app重新签名的流程
如果要设计一个自动化的重签程序,大致需要这么个流程:
- 首先解压ipa
- 如果mobileprovision需要替换,替换
- 如果存在
Frameworks子目录,则对.app文件夹下的所有Frameworks进行签名,在Frameworks文件夹下的.dylib或.framework - 对xxx.app签名
- 重新打包
iOS设备如何验证app是否合法
关键的几个点:
- 解压ipa
- 取出
embedded.mobileprovision,通过签名校验是否被篡改过 a. 其中有几个证书的公钥,其中开发证书和发布证书用于校验签名 b. BundleId c. 授权列表 - 校验所有文件的签名,包括Frameworks
- 比对Info.plist里面的BundleId是否符合
embedded.mobileprovision文件中的
总结
非对称密钥算法是基石,本文比较详细的阐述了非对称加密算法和摘要算法,并逐渐引出数字签名和数字证书。理解非对称密钥算法是关键。
苹果通过证书来授权开发者开发iOS应用,不同的证书具有不同的用处,建议申请时使用相同的请求文件(即保证私钥统一)。可以通过共享私钥的方式让团队使用相同的私钥和证书,已方便开发。为了保证app的安全性,app中所有的文件都会被签名,这样,签过名的app除非重新签名,否则无法改动其中的任何东西。
mobileprovision是一个配置文件,由苹果签名并发布给开发者。配置文件是一组信息的集合,这组信息决定了某一个应用是否能够在某一个特定的设备上运行。配置文件可以用于让应用在你的开发设备上可以被运行和调试,也可以用于内部测试 (ad-hoc) 或者企业级应用的发布。有了配置文件,苹果对开发者的约束就十分稳固了。
所以,证书(及其对应的私钥)和配置文件是签名和打包的两个必要文件。必须深刻理解,才能在日常的错误中找到解决办法。





